iOS 14加入BlastDoor沙盒系统:确保短信安全
为保护用户免遭潜在的恶意代码攻击,苹果为 iOS 14 加入了一项全新名为 BlastDoor 的安全沙盒系统。近日,这个系统被研究人员发现。
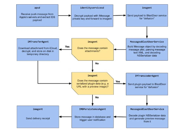
BlastDoor 伴随着 iOS 14 的发布而推出,不过苹果没有公开透露有关这个系统的具体消息。不过该系统的发现者,谷歌 Project Zero 计划成员 Samuel Gro? 透露了它的运作原理。
Gro? 指出,BlastDoor 是一个高度严密的沙盒服务,负责解析 iMessage 内所有不受信任的数据,且可与操作系统分开执行代码,在信息 App 内单独运行。
因此,BlastDoor 可以在安全的环境中查看所有传入的消息并检查它们的内容,防止短信携带的任何潜在恶意代码与 iOS 系统进行交互,甚至访问用户数据等操作。该功能旨在阻止特定的攻击,例如阻止黑客使用共享缓存或直接对设备进行攻击等。
在调查了针对半岛电视台记者的一次黑客攻击活动之后,Gro? 发现该攻击在 ?iOS 14 系统无法发挥作用,进一步发现了这个全新的 iOS 14 系统功能,Gro表示,BlastDoor 的效果接近完美,它可以让 iMessage 平台更安全。
今日,苹果 CEO 蒂姆·库克在接受 Fast Company 采访时表示,隐私,尤其是数据隐私,是我们这个世纪最重要的问题之一。保障用户隐私同样是苹果公司的核心价值观。
- 全部评论(0)
15015654286 评论 科大讯飞星火认知大:大家好 期待
18458407950 评论 科大讯飞星火认知大:期待期待
17872407701 评论 科大讯飞星火认知大:好期待呀!
13869842415 评论 实践:更改“地区”:不同地区可用信道不同,澳大利亚属于可用信道很多的地区,所
13869842415 评论 实践:更改“地区”:abc就打不动我i大
15015654286 评论 火山引擎增长课堂 新:期待 期待
18139341200 评论 火山引擎增长课堂 新:多多的了解
- 1.vivo发布自研蓝心大模型及蓝河操作系统 OriginOS 4同期亮相
- 2.全新OriginOS 3发布:流畅、好用、设计全面升级
- 3.行业首发意图识别人机交互 荣耀自研操作系统MagicOS 8.0发布
- 4.2022 vivo开发者大会开幕:vivo软件生态战略布局全景呈现
- 5.打造人车家全生态 小米澎湃OS正式发布
- 6.荣耀MagicOS 7.0正式发布!打造以人为中心的智慧生活解决方案
- 7.锐意新生!小米正式发布全新MIUI14
- 8.可靠、简单却激动人心,原系统OriginOS Ocean正式发布
- 9.小米MIUI12正式发布 小米10青春版等超40款机型可升级
- 10.打造沉浸电竞体验ROG第一人称跑酷游戏《SCAR Runner》发布












苹果iOS 18升级名单首曝:24款机型可升
新版iOS优化电池健康状态显示 有果粉
盘点安卓强于iOS的功能 苹果摆烂升级
苹果用户馋哭了!盘点小米澎湃OS好用
就是不听劝!细数那些iOS一直不加的实
iOS 18将是苹果史上升级最大的手机OS


